河南省艺术类高考报名已经结束,艺考报名后,这些事情2026届艺考生一定要注意。
关注考试时间与地点:
1.及时领取准考证:根据省教育考试院或相关招生单位的通知,在规定时间内领取准考证,并仔细核对准考证上的考试时间、地点及考试科目等信息。
2.掌握考试安排:艺术类考生需要特别关注各类专业考试的时间安排,如美术类、音乐类、舞蹈类、表演类等,确保自己能够按时到达考场参加考试。
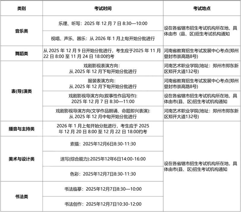
2026河南省统考时间安排

1.美术与设计类、音乐类、书法类、表(导)演类戏剧影视导演方向笔试科目考试和音乐类、播音与主持类个体测试,全省统一组织,在各省辖市考点进行。
2.除表(导)演类服装表演方向的个体测试实行现场考试外,其余类别(方向)均实行考评分离。
3.考生凭本人有效身份证件和专业准考证按规定时间和地点参加考试。考生入场须接受身份验证(核对证件、指纹或人脸识别、照相)、违规物品检查,艺术省级统考全部安排在标准化考点进行,手机、高科技作弊器材等工具严禁带入考点。
4.省级统考各专业由全省统一集中评分,百分制计分。美术与设计类、书法类专业,在考生信息密封状态下严格按照对标分类、集体定档、评委打分、专家质检等规定程序,进行集中评分。所有评分人员须签订承诺书,按照教育部要求严格执行回避制度,确保各专业评分工作科学严谨、公平公正。
2026河南省统考成绩公布
美术与设计类、书法类专业省级统考成绩与合格线于2026年1月12日公布。考生可通过以下方式查询:
一是登录河南省教育考试院网站(https://www.haeea.cn)或河南招生考试信息网(https://www.heao.com.cn)查询;
二是绑定河南省教育考试院微信公众号,通过实名验证后可及时获取系统推送的成绩信息。
2026河南省校考安排
截止到目前除清华美院暂未公布校考安排,其他学校均已公布,后续我们也会持续更新校考专业,有计划校考的同学可以提前了解。
温馨提醒:校考文化课要求从2024年开始已经提高至普通批次本科分数线,如果文化课相对较弱,不太建议校考。
各院校校考专业安排

艺术统考是多数艺考生的“第一道门槛”,其成绩不仅是校考报名的重要依据(部分院校要求统考合格),也是部分综合类院校录取的直接标准,需高度重视。
明确统考与校考的关联性:提前查阅目标校考院校的招生简章,确认是否有“统考合格”的前置要求。若统考未达线,可能直接失去部分校考资格,因此需将统考备考作为冲刺阶段的核心任务之一,避免“重校考、轻统考”的误区。
聚焦统考大纲与评分标准:各省统考大纲是备考的“风向标”,需逐字研读考试科目、内容范围、形式及评分细则。
重视统考模拟与历年真题:收集本省近3-5年的统考真题,按考试时间进行完整模拟,熟悉题型分布和难度梯度。同时,关注本省教育考试院发布的统考评分样卷,分析高分作品的共性(如构图、色彩搭配、表达逻辑等),针对性优化自身作品。统考结束后,及时关注成绩公布时间和合格线,为后续校考或志愿填报做好准备。
报名后注意事项
准备考试用品、材料,检查身份证有效期。
1.按照要求准备考试用具:不同科目的考试可能需要不同的用具,如画笔、颜料、乐器、舞蹈鞋等,考生需要按照考试要求提前准备好。
2.注意身份证有效期:考试时,考生需要携带身份证、准考证等有效证件,以便考场工作人员核验身份。身份证有效期一定要提前查看,如果在统考时候身份证过期,肯能面临进不了考场无法考试的结果。所以,考生一定要提前查看身份证有效期,后面的高考也会用到,如果在高考前面临过期,一定要提前更换。
保持良好的身心状态
1.合理安排作息:考试前,考生需要保证充足的睡眠和合理的饮食,避免过度劳累和情绪波动。
2.适当放松身心:可以通过适当的运动、听音乐、阅读等方式来放松身心,缓解紧张情绪。
了解招生院校、录取规则与志愿填报
1.逐步开始了解所选艺考专业的招生院校有哪些,自己喜欢的院校有哪些。
2.熟悉录取规则:考生需要了解所报考院校的录取规则,包括专业成绩和文化课成绩的占比、录取批次等。
3.合理填报志愿:在志愿填报时,考生需要根据自己的实际情况和兴趣爱好,结合院校的录取规则和招生计划,合理填报志愿。同时,要注意志愿的梯度和顺序,确保能够被心仪的院校录取。
注意后续事项
1.关注招生动态:考生需要密切关注所报考院校的招生动态和通知,如有无校考,有无我们的艺考专业等。
2.保持联系畅通:在报名结束后以及后续的志愿填报和录取期间,考生需要保持手机等联系方式的畅通,以便及时接收招生单位的通知和消息。
密码忘记
如果考生忘记自己的考生号和密码,可以通过“河南省普通高校招生考生服务平台”菜单栏的“忘记考生号”和“忘记密码”菜单项找回自己的考生号和重置密码。

综上所述,艺考报名结束后,考生需要关注考试时间与地点、准备考试用品与材料、保持良好的身心状态、了解录取规则与志愿填报以及注意后续事项等方面。如果有问题也可以后台私信我们。希望这些建议能够帮助考生更好地应对艺考挑战,实现自己的梦想!


